
点上方蓝色的字,关注我们哦
获取更多高考资讯
根据最新发布的《普通高校本科招生专业选考科目要求指引(通用版)》,从2021年新高一考生开始,高校的本科招生专业选考科目要求发生了新的变化。我们阅读文件后,总结了以下几点新变化。注意:本文仅供参考,最终以官方发布的文件为准。
一、新高考省份统一招生专业选科要求
新规的适用范围包括所有“3+3”、“3+1+2”高考省份,包括浙江省的“7选3”。也就是说,全国新高考改革省份都统一要求,按照新规确定高校招生专业选考科目要求。
二、选考要求将只有“和”(&),没有“或”(/)
即2024届本科招生专业的选考要求将只有以下4种类型:
1.选科科目要求不限
2.选科科目要求限1门必选:
例如统计学专业单限物理、文物保护技术专业单限化学、思想政治教育专业单限政治等。
3.选考科目要求为2门必选:
例如计算机科学与技术要求“物理&化学”。
4.选考科目要求为3门必选:
例如某些高校的临床医学专业的选考要求将可能是“物理&化学&生物”。
三、“浙江可增选技术”可能将变得毫无意义
2024年高考开始,高校设置选考科目要求,只有上述4种模式。对于浙江省的技术选科来说,就是“毁灭性”打击。以往技术科目在高校招生专业的需求就不大,往往是以选科科目要求“X或技术”出现。如今,就只能变成“X+技术”的模式出现,这样的话,有多少高校愿意修改这样的选科要求呢?
例如绍兴文理学院元培学院的纺织类专业(类)(含纺织工程、服装设计与工程专业),2021年的选考要求是“物/化/技”,即“物理或者化学或者技术”。
那么根据新的文件,到2024的选考要求至少是“物理&化学”,如果“增选技术”的话,将变成“物理&化学&技术”,即物理+化学+技术,这样的话,估计报考该专业的考生会寥寥可数,所以,学校很大可能不会再增加技术,也就是说,浙江高考必选技术的专业会几乎没有。
四、2024届高考,“物理+化学”才是大赢家
从文件中,我们发现了与以往最大的不同之处,在于“理工农医”四大门类下的专业类的选考要求,大部分变成了必须有“物理+化学”。上一轮的政策主要针对于理工科,要求了必选“物理”的各大专业类。这一次的变化,在于大部分“理工农医”类专业类,在原先“物理”前提下,增加了必选“化学”。
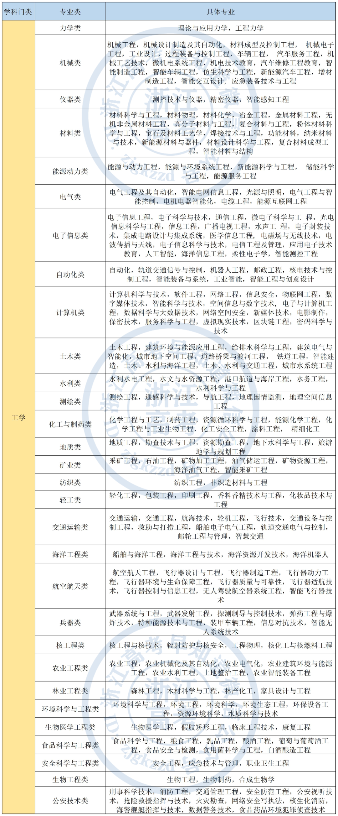
据统计,在92个专业类中,共有55个专业类要求了选考科目必选“物理+化学”。以下是我们统计出,需要“物理+化学”的具体专业类和包含专业。(以下专业类选考要求必选“物理+化学”是前提,高校还可根据要求再添加一门选考科目要求)
理学
工学
农学
医学
另外,还有一些变化,如:专业类2:经济学类,有3个专业的最低选考要求由“不限”变为“必选物理”。具体的内容请关注高中学生家长慧后面的分析文章。
由于文件属于不予公开的内部文件,待官方发布正式文件,我们会第一时间分享给大家。
查阅更多教育资讯